আপনার কম্পিউটার যখন কাজ করছে, হঠাৎই বন্ধ হয়ে যায়? কোনো ওয়ার্নিং ছাড়াই স্ক্রিন কালো হয়ে যায়? এটি খুবই বিরক্তিকর অভিজ্ঞতা, বিশেষ করে যখন আপনি গুরুত্বপূর্ণ কাজ করছেন বা গেম খেলছেন।
বাংলাদেশের অনেক কম্পিউটার ব্যবহারকারী এই সমস্যার সম্মুখীন হন, এবং বেশিরভাগ সময় তারা সেবা কেন্দ্রে টাকা খরচ করেন কারণ তারা জানেন না এটি কী কারণে হচ্ছে। কিন্তু আমি আপনাকে বলছি — এই সমস্যার ৯০% ই নিজেই ধরা যায় এবং সমাধান করা যায়।
সম্পর্কিত পড়ুন: কম্পিউটার প্রশিক্ষণ কোর্স ২০২৬ – এমকে কম্পিউটার বিডিতে হার্ডওয়্যার ও সফটওয়্যার প্রশিক্ষণ নিন
আজকের এই আর্টিকেলে আমরা শিখব কীভাবে সঠিকভাবে সমস্যাটি চিহ্নিত করতে হয়, আসল কারণ কোথায় তা খুঁজে বের করতে হয়, এবং সেই অনুযায়ী সমাধান করতে হয়।
সমস্যার আসল কারণ (Root Causes)
কম্পিউটার হঠাৎ বন্ধ হওয়ার ক্ষেত্রে কোনো একটি নির্দিষ্ট কারণ নেই। এটি একাধিক কারণে হতে পারে। তবে আমি এর মধ্যে সবচেয়ে সাধারণ এবং গুরুত্বপূর্ণ কারণগুলো নিয়ে আলোচনা করব যা বাংলাদেশে বেশিদিন ধরে কম্পিউটার ব্যবহারকারীদের মধ্যে দেখা যায়।
১. অতিরিক্ত তাপমাত্রা (Overheating)
এটি সবচেয়ে সাধারণ কারণ। আপনার প্রসেসর (CPU) অথবা গ্রাফিক্স কার্ড (GPU) যখন নির্দিষ্ট তাপমাত্রার উপরে চলে যায়, তখন সিস্টেম নিজেকে রক্ষা করার জন্য অটোমেটিক্যালি বন্ধ হয়ে যায়।
সাধারণ CPU তাপমাত্রা:
- আইডল (কিছু না করার সময়): ৩০-৫০°সেলসিয়াস
- সাধারণ ব্যবহার: ৫০-৭০°সেলসিয়াস
- গেমিং বা ভারী কাজ: ৭০-৮৫°সেলসিয়াস
- সংকটপূর্ণ: ৯০°সেলসিয়াসের উপরে (এখানে সিস্টেম বন্ধ হতে পারে)

কেন এটি ঘটে?
- ধুলো-ময়লা কুলিং ফ্যানে জমে যাওয়া
- থার্মাল পেস্ট শুকিয়ে যাওয়া (সাধারণত ২-৩ বছরের পর)
- ফ্যানে সমস্যা (স্পিন না করা বা ধীরে ঘোরা)
- কেসের অভ্যন্তরে খারাপ এয়ারফ্লো
২. পাওয়ার সাপ্লাই সমস্যা (Faulty Power Supply)
আপনার কম্পিউটার যদি গেমিং বা ভারী কাজ করার সময় বন্ধ হয়, এটি হতে পারে পাওয়ার সাপ্লাই ইউনিট (PSU) এর সমস্যা। যখন আপনার GPU বা CPU অনেক বিদ্যুৎ টানে, তখন দুর্বল PSU তা সরবরাহ করতে পারে না এবং সিস্টেম বন্ধ হয়ে যায়।
কেন এটি ঘটে?
- PSU এর ওয়াটেজ আপনার সিস্টেমের চাহিদার চেয়ে কম
- PSU এর ক্যাপাসিটর খারাপ হয়েছে
- PSU এর ভোল্টেজ স্থিতিশীল নয়
আরও জানুন: হার্ডওয়্যার মেইনটেনেন্স টিপস – নিয়মিত রক্ষণাবেক্ষণ কীভাবে করবেন
৩. হার্ডওয়্যার ত্রুটি (Faulty Hardware)
যদি RAM, গ্রাফিক্স কার্ড, বা মাদারবোর্ডে সমস্যা থাকে, তাহলেও সিস্টেম অপ্রত্যাশিত ভাবে বন্ধ হতে পারে।
৪. ড্রাইভার সমস্যা (Driver Issues)
পুরানো বা ভুল ড্রাইভার, বিশেষত গ্রাফিক্স কার্ড ড্রাইভার, কম্পিউটার বন্ধ করতে পারে। এটি বিশেষ করে নতুন GPU ইনস্টল করার পরে সাধারণ।
৫. মালওয়্যার বা ভাইরাস (Malware)
কখনো কখনো ভাইরাস বা ম্যালওয়্যার সিস্টেমকে জোরপূর্বক শাটডাউন করায়। এটি বিশেষ করে তখন দেখা যায় যখন আপনি কোনো নির্দিষ্ট ওয়েবসাইট খুলছেন বা ফাইল ডাউনলোড করছেন।
সতর্কতা: অ্যান্টিভাইরাস কীভাবে ব্যবহার করবেন – মাইক্রোসফট উইন্ডোজ সিকিউরিটি গাইড
৬. উইন্ডোজ সেটিংস বা ফাস্ট স্টার্টআপ
কিছু Windows আপডেটের পর অথবা ফাস্ট স্টার্টআপ অপশন সক্রিয় থাকলেও এই সমস্যা হতে পারে। এটি একটি নরম সমস্যা যা সফটওয়্যার সেটিংস পরিবর্তন করে সমাধান করা যায়।
নিজে ডায়াগনোসিস করুন (DIY Diagnosis)
আমি এখন আপনাকে শেখাব কীভাবে নিজে সমস্যা চিহ্নিত করতে হয়। এই পদ্ধতিগুলি অনুসরণ করা হয় Microsoft এবং Intel এর গাইডলাইন অনুযায়ী।
ধাপ ১: Event Viewer চেক করুন
এটি হল Windows এর নিজস্ব লগ টুল যা আপনার সিস্টেমের সব কার্যক্রম রেকর্ড করে। আমরা এর মাধ্যমে জানতে পারব যে কম্পিউটার কেন বন্ধ হয়েছে।
কীভাবে করবেন:
Windows + Rচেপে Run ডায়ালগ খুলুনeventvwrটাইপ করে Enter চাপুন- বাম পাশে Windows Logs এ ক্লিক করুন
- তারপর System এ ক্লিক করুন
- ডান পাশে Filter Current Log এ ক্লিক করুন
- Event ID বক্সে এই কোডগুলো টাইপ করুন:
41,1074,6006,6008 - OK চাপুন
এখন আপনি শাটডাউন সম্পর্কিত সব লগ দেখতে পাবেন। প্রতিটি এন্ট্রিতে আপনি দেখতে পাবেন কখন শাটডাউন হয়েছিল এবং কেন।

Event ID এর মানে:
- Event ID 41: কার্নেল পাওয়ার এরর – হঠাৎ পাওয়ার লস বা হার্ডওয়্যার ক্র্যাশ (এটি সাধারণত ওভারহিটিং বা PSU সমস্যার ইঙ্গিত)
- Event ID 1074: ইউজার বা অ্যাপ্লিকেশন দ্বারা ম্যানুয়াল শাটডাউন (স্বাভাবিক)
- Event ID 6006: সাফল্যের সাথে বন্ধ হওয়া (ক্লিন শাটডাউন)
- Event ID 6008: অপ্রত্যাশিত শাটডাউন
এটি খুবই গুরুত্বপূর্ণ কারণ এটি আপনাকে বলে দেবে কী ধরনের সমস্যা হচ্ছে। যদি বেশিরভাগ এন্ট্রি Event ID 41 হয়, তাহলে আপনার হার্ডওয়্যারে সমস্যা আছে।
ধাপ ২: তাপমাত্রা চেক করুন
আপনার CPU এবং GPU এর তাপমাত্রা জানা অত্যন্ত জরুরি। উচ্চ তাপমাত্রা হল সবচেয়ে সাধারণ কারণ।
পদ্ধতি A: BIOS এর মাধ্যমে (সবচেয়ে সহজ)
- কম্পিউটার রিস্টার্ট করুন
- বুট হওয়ার সময় Delete বা F2 কী চাপুন (প্রতিটি কম্পিউটারে ভিন্ন হতে পারে)
- BIOS মেনুতে এমন কোনো অপশন খুঁজুন যার নাম “Hardware Monitor” বা “PC Health Status”
- আপনি সেখানে CPU টেম্পারেচার দেখতে পাবেন
পদ্ধতি B: HWMonitor সফটওয়্যার দিয়ে
এটি একটি ফ্রি সফটওয়্যার যা আপনার রিয়েল-টাইম তাপমাত্রা দেখায়।
- cpuid.com থেকে HWMonitor ডাউনলোড করুন
- ইনস্টল করুন এবং চালু করুন
- আপনি CPU এবং GPU এর সকল তাপমাত্রা দেখতে পাবেন
- এখন গেম খেলুন বা ভারী কাজ করুন এবং দেখুন তাপমাত্রা কত বেশি হয়
যদি আপনার CPU ৯০°C এর উপরে যায়, তাহলে ওভারহিটিং আপনার মূল সমস্যা।
প্রশিক্ষণ প্রয়োজন? কম্পিউটার হার্ডওয়্যার কোর্স – এমকে কম্পিউটার বিডিতে হ্যান্ডস-অন ট্রেনিং
ধাপ ৩: RAM টেস্ট করুন
খারাপ RAM ও কম্পিউটার হঠাৎ বন্ধ করতে পারে। Windows এর নিজস্ব টুল রয়েছে এটি চেক করার জন্য।
Windows + Rচেপে Run খুলুনmdschedটাইপ করুন এবং Enter চাপুন- Restart now and check for problems সিলেক্ট করুন
- আপনার কম্পিউটার রিস্টার্ট হবে এবং RAM টেস্ট করবে (এটি ২০-৩০ মিনিট সময় নিতে পারে)
যদি কোনো সমস্যা পাওয়া যায়, তাহলে আপনার RAM এ সমস্যা আছে এবং এটি প্রতিস্থাপন করতে হবে।
ধাপ ৪: ভাইরাস স্ক্যান করুন
Windows Defender বা কোনো ভালো অ্যান্টিভাইরাস সফটওয়্যার দিয়ে সম্পূর্ণ সিস্টেম স্ক্যান করুন। এটি কয়েক ঘণ্টা সময় নিতে পারে কিন্তু গুরুত্বপূর্ণ।
সমাধান (Solutions)
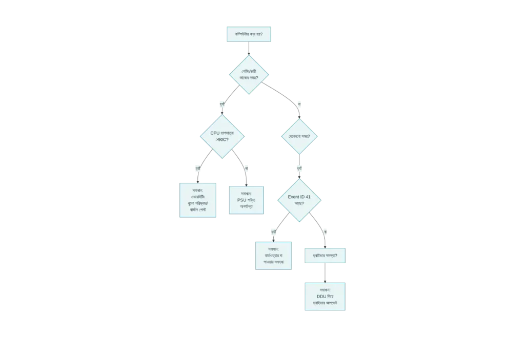
এখন যখন আপনি সমস্যা চিহ্নিত করেছেন, সেই অনুযায়ী সমাধান করুন। নিচের ফ্লোচার্টটি দেখুন আপনার সমস্যা কোথায় পড়ে।

সমাধান ১: ওভারহিটিং (যদি তাপমাত্রা ৯০°C+ হয়)
প্রথম প্রচেষ্টা: কেস পরিষ্কার করুন
আপনার কম্পিউটার কেস খুলুন এবং ভেতরের ধুলো পরিষ্কার করুন। এটি বেশিরভাগ সময় কাজ করে। ধুলো জমার কারণে এয়ারফ্লো কমে যায় এবং CPU তাপমাত্রা বৃদ্ধি পায়।
যা লাগবে:
- প্রেশারাইজড এয়ার (Compressed Air) – দোকানে পাওয়া যায় ৩০০-৫০০ টাকায়
- আন্টি-স্ট্যাটিক ব্র্যাশ বা সাধারণ ব্রাশ
- মাইক্রোফাইবার কাপড়
ধাপ:
- কম্পিউটার বন্ধ করুন এবং পাওয়ার সাপ্লাই অফ করুন
- ৩০ মিনিট অপেক্ষা করুন যাতে এটি ঠান্ডা হয়
- কেসের সাইড প্যানেল খুলুন (সাধারণত দুটি স্ক্রু থাকে)
- প্রেশারাইজড এয়ার দিয়ে CPU কুলার, GPU, এবং ফ্যানে আঘাত করুন (আপওয়ার্ড থেকে ডাউনওয়ার্ড)
- ব্রাশ দিয়ে হিটসিংক পরিষ্কার করুন
- সব পরিষ্কার করার পর প্যানেল বন্ধ করুন
⚠️ গুরুত্বপূর্ণ সাবধানী: প্রেশারাইজড এয়ার ব্যবহার করার সময় ফ্যানকে খুব দ্রুত ঘোরতে দেবেন না, অন্যথায় এটি নষ্ট হতে পারে। ফ্যানকে আপনার হাত দিয়ে হাল্কা ধরে রাখুন।
দ্বিতীয় প্রচেষ্টা: থার্মাল পেস্ট প্রতিস্থাপন
যদি কেস পরিষ্কার করার পরও তাপমাত্রা বেশি থাকে (৮০°C+ এর বেশি), তাহলে আপনার থার্মাল পেস্ট শুকিয়ে গেছে।
বাংলাদেশে থার্মাল পেস্ট দাম: ৩০০-৮০০ টাকা (Startech, TechLand, Daraz এ পাওয়া যায়)
কীভাবে প্রতিস্থাপন করবেন:
- কম্পিউটার অফ করুন এবং ঠান্ডা হতে দিন
- CPU কুলার খুলুন (আপনার মাদারবোর্ড ম্যানুয়াল দেখুন, সাধারণত ক্লিপ বা স্ক্রু আছে)
- পুরানো থার্মাল পেস্ট একটি কাপড় বা Q-tip দিয়ে ৯১-৯৯% আইসোপ্রপিল অ্যালকোহল দিয়ে পরিষ্কার করুন
- CPU এবং কুলার উভয়কে একেবারে শুকনো হতে হবে (কমপক্ষে ১০ মিনিট অপেক্ষা করুন)
- নতুন থার্মাল পেস্ট একটি মটর বা মধুমক্ষিকা আকৃতির পরিমাণ (২-৩ মিমি) দিয়ে CPU এর ঠিক মাঝখানে রাখুন
- কুলার সেট করুন এবং সাবধানে স্ক্রু টাইট করুন (কিন্তু অতিরিক্ত টাইট না করে)
সমাধান ২: পাওয়ার সাপ্লাই সমস্যা
যদি কম্পিউটার গেমিং বা ভারী কাজের সময় বন্ধ হয় এবং Event ID 41 দেখায়, তাহলে PSU এর সমস্যা সম্ভব।
চেক করুন:
- আপনার PSU কতো ওয়াট? (কেসের পিছনে লেখা থাকে)
- আপনার CPU এবং GPU এর সর্বোচ্চ পাওয়ার ড্র কত? (CPU TDP + GPU TDP দেখুন)
সাধারণ নিয়ম: আপনার মোট পাওয়ার প্রয়োজন থেকে কমপক্ষে ২০% বেশি ওয়াটেজের PSU থাকা উচিত।
উদাহরণ: যদি আপনার সিস্টেমের প্রয়োজন ৪৫০W, তাহলে কমপক্ষে ৫৫০W বা ৬৫০W PSU কিনুন। যদি ৫৫০W এর PSU আছে এবং সমস্যা হচ্ছে, তাহলে ৭৫০W+ এ আপগ্রেড করুন।
বাংলাদেশে PSU দাম:
- ৫০০W: ৪০০০-৬০০০ টাকা
- ৬৫০W: ৬০০০-৮০০০ টাকা
- ৮০০W+: ৯০০০-১৫,০০০ টাকা
কেনাকাটা: কম্পিউটার পার্টস বাংলাদেশ – Startech অনলাইন স্টোর
সমাধান ৩: ড্রাইভার আপডেট
পুরানো গ্রাফিক্স কার্ড ড্রাইভার বা অন্যান্য ড্রাইভার আপডেট করুন। এটি বিশেষ করে গুরুত্বপূর্ণ যদি আপনি নতুন গ্রাফিক্স কার্ড ইনস্টল করেছেন।
কীভাবে:
Windows + Xচেপে Device Manager খুলুন- Display adapters এ ডাবল ক্লিক করুন
- আপনার গ্রাফিক্স কার্ডে রাইট ক্লিক করুন
- Update driver এ ক্লিক করুন
- Automatically search for updated driver software সিলেক্ট করুন
বা অফিশিয়াল ওয়েবসাইট থেকে সরাসরি ডাউনলোড করুন:
- NVIDIA: nvidia.com/Download
- AMD: amd.com/en/support
- Intel: intel.com/en-us/download
সমাধান ৪: Windows আপডেট এবং ফাস্ট স্টার্টআপ
কখনো কখনো ফাস্ট স্টার্টআপ অপশন সমস্যা সৃষ্টি করে।
কীভাবে অক্ষম করবেন:
- Control Panel খুলুন (Search বারে লিখুন)
- Power Options এ যান
- বাম পাশে Choose what the power button does ক্লিক করুন
- Change settings that are currently unavailable এ ক্লিক করুন (Admin এক্সেস প্রয়োজন হতে পারে)
- Turn on fast startup এর বক্স আনচেক করুন
- Save changes এ ক্লিক করুন
করবেন / করবেন না (Do’s and Don’ts)
| করবেন ✅ | করবেন না ❌ |
|---|---|
| নিয়মিত কেস পরিষ্কার করুন (প্রতি ৩-৬ মাস) | ভ্যাকুয়াম ক্লিনার দিয়ে ভেতরে পরিষ্কার করবেন না (Static শক হতে পারে) |
| Event Viewer চেক করুন সমস্যা ধরতে | ড্রাইভার ছাড়া গ্রাফিক্স কার্ড ব্যবহার করবেন না |
| HWMonitor দিয়ে নিয়মিত তাপমাত্রা মনিটর করুন | এয়ার কমপ্রেসর খুব দেরি ধরে রাখবেন না |
| অরিজিনাল, সার্টিফাইড PSU ব্যবহার করুন | নিজে মাদারবোর্ড খোলার চেষ্টা করবেন যদি না জানেন |
| একটি UPS (Uninterruptible Power Supply) ব্যবহার করুন | পুরানো বা নকল হার্ডওয়্যার কিনবেন না |
| এয়ার ফ্লো সঠিক রাখুন (ইনটেক এবং এক্সহস্ট ফ্যান) | কেস খোলার পর ভুলে থাকুন এবং পুনরায় চালু করবেন না |
বাংলাদেশ প্রেক্ষাপট (Bangladesh Context)
বাংলাদেশে অনেক মানুষ গরম আবহাওয়ায় কম্পিউটার ব্যবহার করেন, যা অতিরিক্ত তাপমাত্রার সমস্যা বাড়ায়। এছাড়াও:
- বিদ্যুৎ বিচ্ছিন্নতা: অনিয়মিত বিদ্যুৎ সরবরাহ PSU এবং হার্ডওয়্যার নষ্ট করতে পারে। হঠাৎ পাওয়ার সাজেশন মাদারবোর্ড বা অন্য কম্পোনেন্ট ক্ষতিগ্রস্ত করে।
- সেবার খরচ: ঢাকায় কম্পিউটার সার্ভিসিং এর খরচ ৫০০-২০০০ টাকা, এবং যদি পার্টস পরিবর্তন লাগে তাহলে আরও বেশি। Startech এবং অন্যান্য সার্ভিস প্রোভাইডাররা নির্ভরযোগ্য।
- প্রতিরোধী ব্যবস্থা: একটি UPS কিনুন (৫০০০-১০,০০০ টাকা) যা দীর্ঘমেয়াদে সাশ্রয়ী এবং আপনার ডেটা রক্ষা করে।
বিশেষজ্ঞের মতামত (Expert Advice)
আমি যেসব কম্পিউটার ঠিক করেছি তাদের ৮০% ই সাধারণ ধুলো এবং তাপমাত্রার সমস্যা ছিল। বাকি ২০% ছিল ড্রাইভার, PSU, বা RAM সমস্যা। সবচেয়ে গুরুত্বপূর্ণ জিনিস হল:
- নিয়মিত রক্ষণাবেক্ষণ – ছোট সমস্যা বড় সমস্যায় পরিণত হওয়ার আগেই ধরা। মাসে একবার কেস খোলা এবং ধুলো পরিষ্কার করা এক বছরের জন্য অনেক সাশ্রয় করে।
- সঠিক নির্ণয় – দেখেশুনে কাজ শুরু না করা, বরং Event Viewer চেক করা। এটি আপনাকে সঠিক পথে রাখে।
- ধৈর্য – প্রথমবার নিজে করতে সাহস দেখান। বেশিরভাগ কাজ অত্যন্ত সহজ এবং ২০ টাকার সরঞ্জাম দিয়ে করা যায়।
FAQ (সাধারণ প্রশ্নোত্তর)
প্রশ্ন: আমার কম্পিউটার শুধু গেমিং এর সময় বন্ধ হয়, অন্য সময় ঠিক থাকে। এটি কী?
উত্তর: এটি সাধারণত ওভারহিটিং বা PSU সমস্যা। গেমিং এ বেশি বিদ্যুৎ এবং গরম উৎপন্ন হয়, তাই দুর্বল PSU বা খারাপ কুলিং এর সমস্যা প্রকাশ পায়।
প্রশ্ন: Event Viewer এ কোন Entry নেই কিন্তু পিসি বন্ধ হয়?
উত্তর: এটি হার্ডওয়্যার সমস্যার ইঙ্গিত, সম্ভবত হার্ড ডিস্ক, RAM বা মাদারবোর্ড খারাপ হয়েছে।
প্রশ্ন: কত ঘন ঘন থার্মাল পেস্ট পরিবর্তন করতে হবে?
উত্তর: সাধারণত ২-৩ বছর পর, অথবা যদি তাপমাত্রা হঠাৎ বৃদ্ধি পায়।
প্রশ্ন: কম্পিউটার কেনার সময় PSU পাওয়ারের দিকে মনোযোগ দিতে হবে?
উত্তর: হ্যাঁ, খুবই গুরুত্বপূর্ণ। আপনার CPU এবং GPU এর সর্বোচ্চ পাওয়ার কনজাম্পশন সম্পর্কে জানুন এবং সেই অনুযায়ী ২০% বেশি শক্তিশালী PSU কিনুন।
প্রশ্ন: আমার ল্যাপটপ বন্ধ হয়। এটি কী ভিন্ন?
উত্তর: ল্যাপটপ এ ডেস্কটপের চেয়ে বেশি ওভারহিটিং সমস্যা হয়। নীচের ভেন্ট ব্লক না করে মসৃণ ডেস্কের উপর ব্যবহার করুন এবং একটি ল্যাপটপ কুলার প্যাড ব্যবহার করুন।
প্রশ্ন: তাপমাত্রা স্বাভাবিক কিন্তু পিসি বন্ধ হচ্ছে?
উত্তর: তাহলে সম্ভবত PSU, RAM, বা মাদারবোর্ডে সমস্যা। RAM টেস্ট করুন এবং Event ID 41 খুঁজুন।
উপসংহার (Conclusion)
আপনার কম্পিউটার বন্ধ হওয়ার সমস্যা একটি বার্তা আপনাকে বলছে — “আমার যত্ন নিন।” এখন যখন আপনি জানেন সমস্যা কোথায়, তখন নিজে সেটা সমাধান করতে পারেন অথবা সঠিক সমস্যা নিয়ে সার্ভিস সেন্টারে যেতে পারেন। এই দুটি পথেই আপনি সাশ্রয় করবেন।
মনে রাখবেন: প্রতিরোধ সবসময় নিরাময়ের চেয়ে সহজ এবং সাশ্রয়ী। নিয়মিত রক্ষণাবেক্ষণ করুন, তাপমাত্রা মনিটর করুন, এবং আপনার কম্পিউটার দীর্ঘকাল চলবে — ৫ বছর, ১০ বছর, বা তারও বেশি।
যদি এই আর্টিকেল আপনাকে সাহায্য করেছে, তাহলে আপনার বন্ধুদের সাথে শেয়ার করুন। এবং কোনো প্রশ্ন থাকলে আমাদের mkcomputerbd.com এ সাথে যোগাযোগ করুন বা কমেন্ট সেকশনে জিজ্ঞাসা করুন
